E-commerce

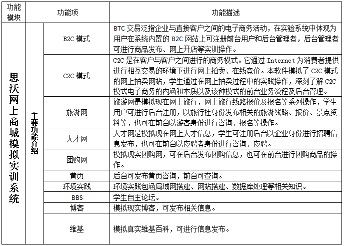
思沃網(wang)上(shang)商(shang)城(cheng)模擬實訓系(xi)統充分考慮到了(le)試驗的具(ju)體情況(kuang),系(xi)統針(zhen)對網(wang)上(shang)商(shang)城(cheng)模擬實訓進行相關配(pei)置,學生(sheng)可在(zai)系(xi)統中(zhong)體驗網(wang)上(shang)B2C、C2C模擬商(shang)城(cheng)開店實訓并結(jie)合(he)網(wang)絡環境的搭建、數據庫運用(yong)知識、團購(gou)網(wang)、在(zai)線(xian)旅游網(wang)、在(zai)線(xian)人才網(wang)等進行多元性的實訓系(xi)統。
1、網絡版,節(jie)點數無(wu)限制(zhi)
系(xi)統是運用(yong)B/S架構和.NET技(ji)術開(kai)發,數據運行在SQL數據庫中,所以只需安裝服(fu)務器,客戶端通過IE瀏覽器訪問服(fu)務器,沒(mei)有節(jie)點的限制。
2、知識覆蓋廣
《思沃網上(shang)商城(cheng)模擬實訓系(xi)統》不僅(jin)覆蓋電子(zi)商務(wu)當前主(zhu)要流(liu)程,還涉及相關學科(ke)的專業知(zhi)識,比如網絡營(ying)銷(xiao)、網站搭(da)建、局域網組建、數據庫等。學生可(ke)以通過該平(ping)臺全面理解電子(zi)商務(wu)的各個知(zhi)識點。
3、完整(zheng)的網絡環(huan)境
系統模(mo)擬電子商務(wu)(wu)過程中涉獵到的(de)眾多網(wang)絡背景,提供包括網(wang)上(shang)商城、團(tuan)購(gou)網(wang)、旅游(you)網(wang)、威(wei)客網(wang)、B2C、C2C等常見的(de)網(wang)絡服務(wu)(wu)平臺。
使用《思(si)沃網(wang)上商城模擬實訓系統(tong)》開展電子(zi)商務實驗課程,可以(yi)根據(ju)學校電子(zi)商務實驗軟(ruan)硬件的不同(tong)配置靈活(huo)安排。
總的(de)(de)(de)來說,如(ru)果(guo)實(shi)驗(yan)課時(shi)間允(yun)許,教師可以在電子商務(wu)課程(cheng)的(de)(de)(de)前期,安排(pai)學(xue)生(sheng)(sheng)(sheng)進(jin)行“多(duo)角色單流(liu)(liu)程(cheng)實(shi)驗(yan)”。通過這些(xie)實(shi)驗(yan),首先讓學(xue)生(sheng)(sheng)(sheng)學(xue)習電子商務(wu)的(de)(de)(de)流(liu)(liu)程(cheng),也(ye)熟(shu)悉(xi)實(shi)驗(yan)系統的(de)(de)(de)操作使(shi)用。而在課程(cheng)的(de)(de)(de)后(hou)期,可以安排(pai)學(xue)生(sheng)(sheng)(sheng)進(jin)行“單角色多(duo)流(liu)(liu)程(cheng)實(shi)驗(yan)”,通過角色用戶間的(de)(de)(de)競爭,更好的(de)(de)(de)讓學(xue)生(sheng)(sheng)(sheng)體會到電子商務(wu)的(de)(de)(de)思想,同時(shi)也(ye)方便(bian)了教師對學(xue)生(sheng)(sheng)(sheng)實(shi)驗(yan)效果(guo)的(de)(de)(de)考(kao)核(he)。